Overview

6 Swarm intelligence: Ants

This chapter introduces swarm intelligence as a family of nature‑inspired optimization methods that leverage simple local rules and collective behavior to yield intelligent global solutions. Using ant colonies as the motivating metaphor, it explains how real ants communicate via pheromones and naturally converge on efficient routes (such as the shortest path) through positive feedback and evaporation. Ant Colony Optimization (ACO) translates these behaviors into an algorithm suited to hard optimization problems with large, rugged search spaces, positioning it alongside (and complementary to) evolutionary techniques.

The chapter then builds an ACO solution step by step on a path‑planning example: represent distances with a matrix, maintain a parallel matrix for pheromone intensities, and model each ant with memory (visited nodes), a fitness (tour length), and movement rules. The algorithm’s life cycle is to initialize uniform pheromones, place ants (often at random starts), and have each ant construct a complete tour by probabilistically selecting the next node based on a blend of pheromone strength and a heuristic (for routing, typically inverse distance), weighted by alpha and beta. Roulette‑wheel selection balances exploitation and exploration; ants avoid revisiting nodes within a tour. After all tours in an iteration, pheromones evaporate (forgetting stale information) and are reinforced along traversed edges in proportion to tour quality (shorter is better). The best tour is tracked, and the process repeats until a stopping criterion is met (fixed iterations or stagnation). Key levers—alpha, beta, evaporation rate, ant count, and iteration budget—control the exploration–exploitation trade‑off and computational cost.

Finally, the chapter generalizes ACO beyond simple routing to real‑world domains that share a “constructive sequence” structure and benefit from distributed, heuristic‑guided search. Examples include vehicle routing and logistics under constraints, job or task scheduling where ants traverse tasks rather than locations, and image processing for edge detection by accumulating pheromones along salient pixel transitions. Guidance contrasts ACO’s strengths (combinatorial routing/scheduling with rich heuristics) with alternative approaches like genetic algorithms, emphasizing that problem encoding and domain heuristics largely determine which method is most effective.

A group of ants working together to cross a chasm
Asymmetric bridge experiment
Problems addressed by swarm optimization
Carnival attractions and paths between them
Distances between attractions and a possible path
Distances between attractions and an optimal path
A larger dataset of attractions and paths between them
An example of the Carnival Problem
Properties of an ant
Example pheromone intensity on paths
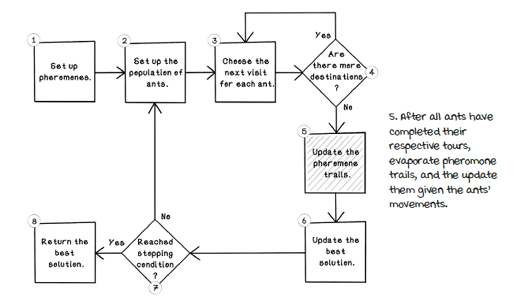
The ant colony optimization algorithm life cycle
Set up the pheromones.
Initialization of pheromones
Set up the population of ants.
Ants start at random attractions.
Choose the next visit for each ant.
Example of possible paths from the circus
The pheromone influence and heuristic influence of the formula
Probability calculations for paths
The final probability of each attraction being selected
Example of possible paths from the circus, excluding visited attractions
Probability calculations for paths
The final probability of each attraction being selected
Update the pheromone trails.
Example of updating pheromone trails for evaporation
Pheromone updates based on ant movements
Update the best solution.
Reached stopping condition?
Parameters that can be tweaked in the ant colony optimization algorithm

Summary of ant colony optimization

FAQ

What is swarm intelligence, and how do ants inspire Ant Colony Optimization (ACO)?Swarm intelligence refers to problem-solving that emerges from simple agents interacting locally, producing intelligent global behavior. Ants inspire ACO by showing how individuals leave and sense pheromone trails to coordinate: as ants move, they deposit pheromones; other ants probabilistically prefer stronger trails, leading the colony to converge on effective paths (like shortest routes).
Why do real ants converge to the shortest path in the asymmetric bridge experiment?The shorter path “wins” due to speed and positive feedback. Ants on the short bridge complete more round trips per minute, depositing more pheromone per unit time. This amplification attracts even more ants to the short route, quickly dominating the colony’s traffic.
Which kinds of problems are well-suited to ACO?ACO excels at combinatorial optimization with large, rugged search spaces, including: - Route optimization (TSP-like routing, logistics with constraints) - Job/task scheduling (e.g., shifts, compute job queues) - Image processing (e.g., edge detection via pheromone accumulation) It’s useful when exact solutions are expensive and good heuristics can guide search.
How is the Carnival Problem modeled for ACO?It’s modeled as a fully connected graph: - Nodes: attractions - Edges: paths with distances - Distance matrix: a 2D array where entry [i][j] stores the distance between attractions i and j The goal is to find a short tour visiting each attraction once; as attractions grow, edges explode combinatorially, motivating ACO.
What data structures do I need to implement ACO?You typically use: - Distance matrix: distances (or general heuristic costs) between nodes - Pheromone matrix: pheromone intensity per edge, initialized uniformly (e.g., 1) - Ant representation: stores visited nodes (memory), current position, and a way to compute tour length (fitness)
How does an ant choose its next destination?For each unvisited neighbor, the ant evaluates: - Pheromone strength on the edge (social knowledge) - Heuristic value (problem-specific desirability; for distances, use 1/distance) The move is chosen probabilistically with roulette-wheel selection, where probability ∝ (pheromone^alpha) × (heuristic^beta). Ants never revisit already visited nodes within the same tour.
What do the alpha and beta parameters control?They balance social vs greedy behavior: - Alpha (α): weight of pheromone influence (follow the colony) - Beta (β): weight of heuristic influence (follow immediate desirability, e.g., short edges) High α risks herd-following and premature convergence; high β becomes greedy and may miss globally good routes. Tune to balance exploration and exploitation.
How are pheromone trails updated, and why is evaporation needed?After each iteration: - Evaporation: multiply pheromones by an evaporation rate (< 1) to decay old information, preventing early, suboptimal paths from dominating indefinitely - Deposition: add pheromone on edges used by ants, typically proportional to solution quality (e.g., more deposit for shorter tours, often 1/tour_length) This maintains a dynamic, up-to-date collective memory.
What is the overall life cycle of an ACO run?Typical steps: 1) Initialize pheromone trails 2) Create a population of ants (random start nodes) 3) Construct tours by selecting next nodes probabilistically 4) Update pheromones (evaporate, then deposit based on tours) 5) Update the best solution found so far 6) Check stopping criteria and repeat if needed
How should I set stopping criteria and tune key parameters?Common stopping rules: - Fixed number of iterations (each iteration = all ants complete a tour) - Stagnation: stop when best solution hasn’t improved for N iterations Tuning tips: - More ants/iterations improve solutions but increase compute time - Evaporation controls forgetting; too low risks stagnation, too high loses signal - Balance α and β to avoid both herd behavior and greedy myopia Choose values based on problem scale, runtime budget, and desired solution quality.

pro $24.99 per month

  • access to all Manning books, MEAPs, liveVideos, liveProjects, and audiobooks!
  • choose one free eBook per month to keep
  • exclusive 50% discount on all purchases
  • renews monthly, pause or cancel renewal anytime

lite $19.99 per month

  • access to all Manning books, including MEAPs!

team

5, 10 or 20 seats+ for your team - learn more


choose your plan

team

monthly
annual
$49.99
$499.99
only $41.67 per month
  • five seats for your team
  • access to all Manning books, MEAPs, liveVideos, liveProjects, and audiobooks!
  • choose another free product every time you renew
  • choose twelve free products per year
  • exclusive 50% discount on all purchases
  • renews monthly, pause or cancel renewal anytime
  • renews annually, pause or cancel renewal anytime
  • Grokking AI Algorithms, Second Edition ebook for free
choose your plan

team

monthly
annual
$49.99
$499.99
only $41.67 per month
  • five seats for your team
  • access to all Manning books, MEAPs, liveVideos, liveProjects, and audiobooks!
  • choose another free product every time you renew
  • choose twelve free products per year
  • exclusive 50% discount on all purchases
  • renews monthly, pause or cancel renewal anytime
  • renews annually, pause or cancel renewal anytime
  • Grokking AI Algorithms, Second Edition ebook for free