Overview

1 Why health data is different

Health data is different because it mirrors the complexity of healthcare itself: it is multimodal, longitudinal, and deeply human. It spans everything from demographics and vitals to labs, imaging, genomics, medications, pathology, clinical narratives, and social determinants, yet it is often fragmented across organizations and trapped in semi-structured, unstructured, or even paper formats. This complexity makes the field intimidating for newcomers and raises the stakes for getting things right. The chapter frames a unifying model for safe, effective care built on two pillars—precision (technical correctness and timeliness) and trust (privacy, security, and governance). When these align, data supports timely decisions at the point of care; when they do not, patient safety and outcomes are at risk.

The text details how disconnected systems and inconsistent implementations undermine reliable exchange, creating silos and risking errors. It argues that precision is foundational, operationalized through rigorous handling of identity, timestamps, provenance, semantics, governance, privacy, security, storage, interoperability, and analytics—because small lapses can cascade into adverse events, repeat scans, delayed treatments, and even avoidable deaths. Equally essential is trust, grounded in a regulatory lineage that transforms statutes into developer-facing requirements: HIPAA’s statutory origins, the pathway from law to rules and codified regulations, and the complementary scope of the Privacy Rule (when and why PHI may be used) and the Security Rule (how ePHI must be protected). Together, these frameworks turn ethical obligations into concrete design constraints that shape health IT systems.

Tracing the policy arc from 1996 to the present, the chapter shows how national priorities drove digitization and interoperability: ONC’s establishment and strategy, HITECH’s incentives and certification that catalyzed EHR adoption, and the 21st Century Cures Act’s push against information blocking and toward standardized, patient- and provider-facing APIs. With growing adoption and maturing APIs, initiatives like TEFCA and efforts to replace paper workflows signal a shift from mere compliance to value creation and better experiences. Yet the chapter cautions that success depends on integrating technology into real clinical workflows and honoring both pillars—highlighted by lessons from high-profile failures that neglected precision, context, or user trust. For developers, the mandate is clear: build within evolving technical and regulatory frameworks, center patient safety and privacy, and treat precision and trust as the core architecture of systems that can scale, interoperate, and ultimately save lives.

The day-to-day reality: fragmented systems exchanging data as files and faxes—versus clean, bidirectional exchange through APIs.
“Precision“(technical correctness) and “trust“ (regulatory/operational safeguards) are the pillars of safe, effective care.
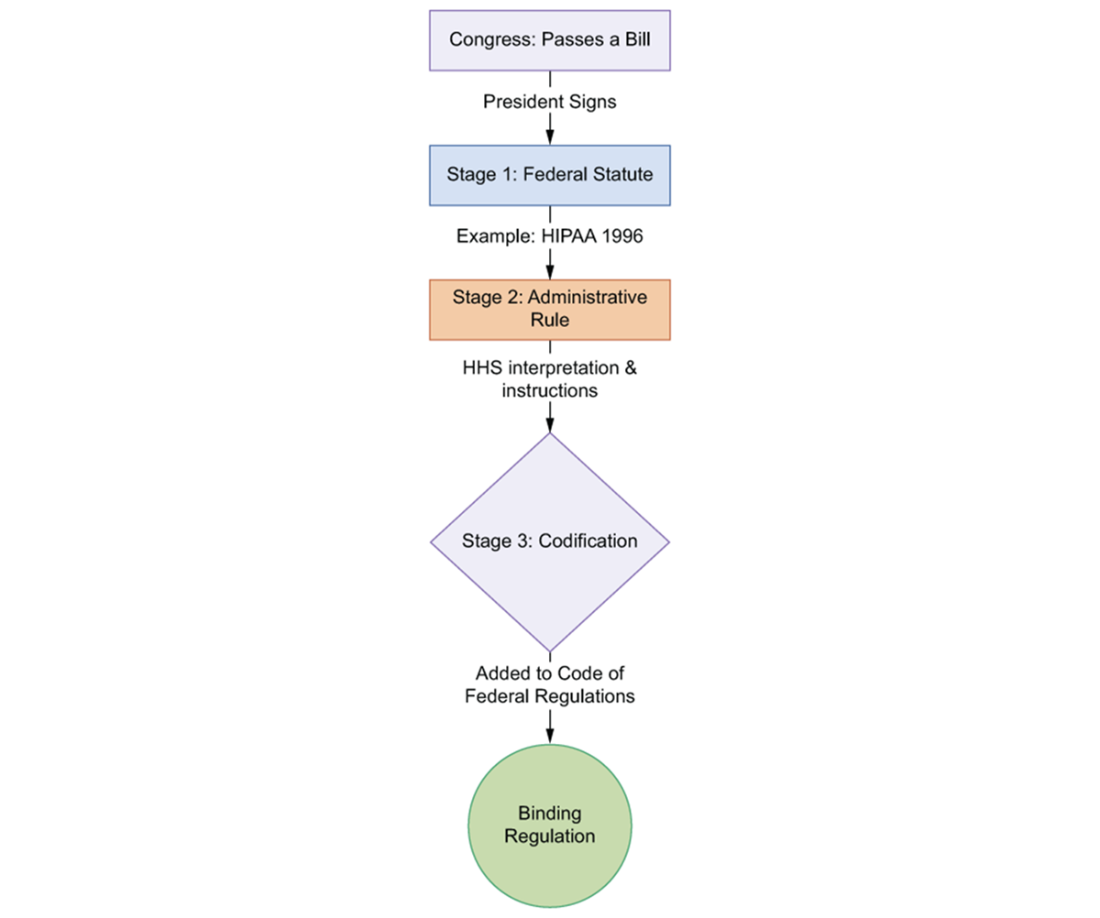
How a law becomes developer-facing requirements: Statute → Administrative Rule → Codified Regulation.
The progression of U.S. health IT policy: Trust baseline → Digitization incentives → Interoperability mandates.

Summary

  • Health data is fundamentally different from data in other industries because it is longitudinal, multimodal, and directly tied to human lives, making errors both technical and clinical risks.
  • Healthcare software must balance two inseparable pillars: precision and trust. Precision ensures data is technically correct and usable at the point of care, while trust ensures privacy, security, and regulatory compliance.
  • Fragmentation is the central challenge of modern health IT. Clinical information exists across many systems, formats, and organizations, requiring interoperability rather than isolated applications.
  • Every technical decision in health IT carries patient-safety implications. Issues such as identity matching, timestamps, provenance, terminology, and governance directly affect clinical outcomes.
  • Regulation shaped modern health IT architecture. HIPAA established privacy and security expectations, HITECH accelerated digitization through EHR adoption, and the 21st Century Cures Act pushed the industry toward interoperable, API-driven systems.
  • Healthcare is transitioning from document exchange to data exchange. The industry is moving away from files, faxes, and siloed systems toward standardized, real-time data sharing.

FAQ

What makes health data different from other industries’ data?Health data is multimodal and longitudinal, combining structured, semi-structured, unstructured, and even paper artifacts over time. It spans demographics, physiologic parameters, codes, labs, clinical notes, images, pathology, medications, genomics, and social determinants—each tied to a human story where small errors can have big consequences.
Why are “precision” and “trust” the two pillars of safe, effective care?Precision is the technical correctness and timing of data; trust is the set of regulatory, security, and provenance safeguards. Both must be strong—precise data without privacy or provenance fails the patient, and compliant systems with inaccurate or late data still put patients at risk.
Why is health data often fragmented and hard to exchange?Data is scattered across labs, clinics, hospitals, pharmacies, and payers, with many workflows still relying on files, PDFs, faxes, and paper. Even structured data varies by vendor and implementation. The goal is to move from this “spaghetti” of point-to-point exchanges to clean, bidirectional, API-driven interoperability.
What kinds of harms result from imprecise or untrusted health data?Common failures include missed allergies causing adverse reactions, imaging sent without unique identifiers leading to unnecessary repeat scans, and consents lacking provenance that delay care. These errors contribute to substantial clinical harm and costs documented by agencies and peer-reviewed studies.
How does HIPAA establish trust in health data?HIPAA (1996) set a national baseline for privacy and security. The Privacy Rule governs when PHI may be used or disclosed and patients’ rights, while the Security Rule sets safeguards for electronic PHI. Together they operationalize confidentiality, integrity, availability, minimum necessary use, and accountability.
How do high-level laws turn into developer-facing requirements?Congress passes a statute; agencies issue administrative rules interpreting it; those rules are codified as binding regulations. For health IT, HHS, ONC, and CMS translate law into concrete requirements like standardized APIs, audit trails, access controls, and conformance criteria you must implement.
Which policy milestones shaped today’s interoperability landscape?Key milestones include HIPAA (trust baseline), creation of ONC (strategy and standards), HITECH (Meaningful Use incentives and EHR certification), and the 21st Century Cures Act with the ONC and CMS 2020 final rules (information blocking prohibition, standardized APIs, payer patient-access and directory APIs, and real-time ADT alerts), plus TEFCA for network-to-network exchange.
Why is health IT poised for continued growth?EHR adoption and electronic exchange are now widespread, and the bar is shifting from basic digitization to developer-ready, standards-based APIs. Initiatives like “Kill the Clipboard” and TEFCA are opening new data pipelines, creating opportunities to build patient- and clinician-facing value on top of interoperable infrastructure.
What questions should teams ask to ensure data precision and trust?Probe identity resolution, dates/times, provenance, governance and stewardship, privacy and security, semantics and terminology, patient access, storage and disaster recovery, interoperability and versioning, and analytics/AI safeguards (including de-identification, re-identification risk, and data poisoning protections).
What lessons come from past failures like Google Health, HealthVault, and the NHS NPfIT?They show that success requires fit with clinical workflows, high-quality interoperable data (not manual PDFs), correct patient matching and terminology, and genuine engagement with patients and providers. Ignoring precision and trust—or treating health IT as purely technical—undermines safety and adoption.

pro $24.99 per month

  • access to all Manning books, MEAPs, liveVideos, liveProjects, and audiobooks!
  • choose one free eBook per month to keep
  • exclusive 50% discount on all purchases
  • renews monthly, pause or cancel renewal anytime

lite $19.99 per month

  • access to all Manning books, including MEAPs!

team

5, 10 or 20 seats+ for your team - learn more


choose your plan

team

monthly
annual
$49.99
$499.99
only $41.67 per month
  • five seats for your team
  • access to all Manning books, MEAPs, liveVideos, liveProjects, and audiobooks!
  • choose another free product every time you renew
  • choose twelve free products per year
  • exclusive 50% discount on all purchases
  • renews monthly, pause or cancel renewal anytime
  • renews annually, pause or cancel renewal anytime
  • Healthcare IT ebook for free
choose your plan

team

monthly
annual
$49.99
$499.99
only $41.67 per month
  • five seats for your team
  • access to all Manning books, MEAPs, liveVideos, liveProjects, and audiobooks!
  • choose another free product every time you renew
  • choose twelve free products per year
  • exclusive 50% discount on all purchases
  • renews monthly, pause or cancel renewal anytime
  • renews annually, pause or cancel renewal anytime
  • Healthcare IT ebook for free